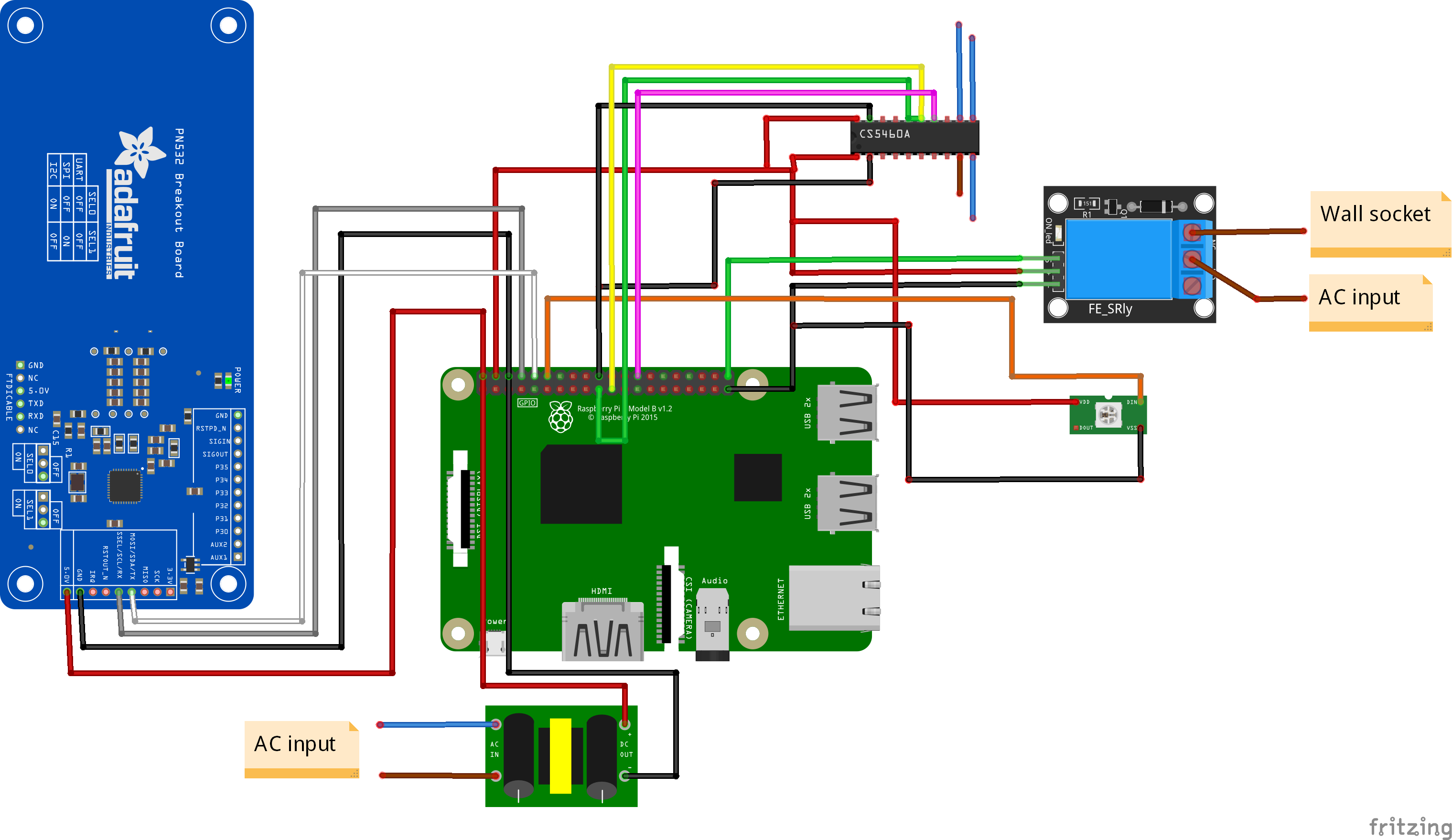
Supported hardware and schematics
The hardware, such as Reader, Indicator and a Display must be configured in the settings file, and EVSEs should be configured in the evses folder, each in a separate file.
If you want to add support for any type of hardware, read the contribution guide.
RFID/NFC readers
Supported or tested readers
| Reader | Is supported |
|---|---|
| PN532 | ✔ |
PN532
The PN532 reader can communicate through UART/I2C/SPI. The client uses the NFC go library, which is a wrapper for libnfc 1.8.0 (and above). You could use any other libnfc compatible NFC/RFID reader, but the configuration steps as well as wiring could vary.
The pinout will also vary depending on your preferred communication protocol. This pinout is used for UART.
| RPI PIN | PN532 PIN |
|---|---|
| 5V | VCC |
| GND | GND |
| GPIO 14 | TX |
| GPIO 15 | RX |
Displays
Supported displays
| Display | Is supported |
|---|---|
| HD44780 | ✔ |
HD44780
The HD44780 LCD should be on I2C bus 1 with an address equal to 0x27. To find the I2C address, follow these steps:
-
Download i2c tools:
sudo apt-get install -y i2c-tools -
Enable I2C interface and if needed, reboot.
-
Run the following command to get the I2C address:
sudo i2cdetect -y 1
| RPI PIN | PCF8574 PIN |
|---|---|
| 2 or any 5V pin | VCC |
| 14 or any ground pin | GND |
| 3 (GPIO 2) | SDA |
| 5 (GPIO 3) | SCL |
EVCC
EV charging controller (EVCC) controls the communication with the EV and allows or denies the charging. It can also set the charging current limit.
| EVCC | Is supported |
|---|---|
| Relay | ✔ |
| Phoenix Contact EVSEs | Planned |
Relay (or relay module)
There are multiple relay options that could be used for the charging station, such as Solid state relays, contactors, etc. Choose your option according to your needs. Be very careful with the options and consult a professional, as it may become electrical and fire hazard.
It is highly recommended splitting both GND and VCC between relays or using a relay module.
| RPI PIN | RELAY PIN |
|---|---|
| 4 or any 5V pin | VCC |
| 20 or any ground pin | GND |
| 37 (GPIO 26) or any free GPIO pin | S/Enable |
Power meter
Supported power meters
| Power meter | Is supported |
|---|---|
| CS5460A | ✔ |
| ETI | Planned |
CS5460A
| RPI PIN | CS5460A PIN |
|---|---|
| 4 or 2 | VCC |
| 25 or any ground pin | GND |
| Any free pin | CE/CS |
| 40 (GPIO 21) | SCK |
| 38 (GPIO 20) | MOSI |
| 35 (GPIO 19) | MISO |
Indicators
Supported LED indicators
| Indicator | Is supported |
|---|---|
| WS2812b | ✔ |
| WS2811 | ✔ |
WS2811 and WS2812b
The WS281x LED strip comes in multiple voltage variants. It is recommended to use the 5V variant, since the Raspberry Pi provides the 5V for power instead of using an external power supply.
| RPI PIN | WS281x PIN |
|---|---|
| Any 5V pin | VCC |
| Any GND pin | GND |
| 32 (GPIO 12) | Data |
Wiring diagram
